我要收藏
公共资源调用站点
文章分享
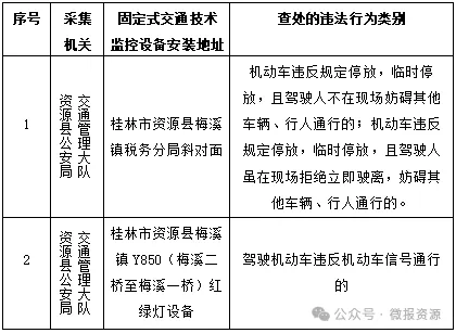
为强化路面监控,进一步加强道路交通管理,有效遏制交通违法行为,为群众出行创造安全、有序、畅通的良好交通环境,资源县公安局交通管理大队拟在以下路段重启2处固定式交通技术监控设备,对机动车违法行为进行拍摄取证,并依法处罚。
根据《道路交通安全违法行为处理程序规定》等法律规范之规定,本着公开、公正、透明执法的原则,现将重启固定式交通技术监控设备的设置地点、查处的违法行为类别等信息向社会进行公布。

本次关于新增固定式交通技术监控设备的公布时间自2026年2月25日至2026年3月3日,公示期7天。公示期结束后,资源县公安局交通管理大队将正式启用以上固定式交通技术监控设备,对经公示的交通违法行为进行取证及查处。
资源县公安局交通管理大队
2026年2月25日
文件下载:
关联文件: