我要收藏
公共资源调用站点
文章分享
3月10日,资源县十四届县委第十轮巡察工作动员部署会在县行政中心622会议室召开。
资源县委书记、县委巡察工作领导小组组长关小菊,县委常委、纪委书记、监委主任、县委巡察工作领导小组常务副组长何政武,县委常委、组织部部长、县委巡察工作领导小组副组长戴顺贵出席会议。
会上,戴顺贵宣读《关于十四届县委第十轮巡察组组长、副组长任职及任务分工的决定》;关小菊对十四届县委第十轮巡察进行工作部署,并提出工作要求。
关小菊指出,巡察是推进党的自我革命、全面从严治党的战略性制度安排,是推动全面从严治党向基层延伸的重要载体。要深入学习贯彻习近平总书记关于党的自我革命的重要思想、关于巡视工作的重要论述和关于广西工作论述的重要要求及对桂林的重要指示精神,坚守政治巡察定位,坚持问题导向、实事求是、依规依纪依法开展监督。本轮巡察组建4个巡察组,对5个县直单位开展常规巡察,对县农业农村局、县水利局开展巡察“回头看”,紧盯重点领域、关键环节和群众急难愁盼问题,精准开展政治监督。
关小菊强调,全县各级党组织和巡察干部要坚定不移扛起“两个维护”根本政治责任,牢牢把握政治巡察定位,坚持问题导向、实事求是、依规依纪依法;要聚焦政治建设、全面从严治党、做深做实常规巡察与巡察“回头看”,紧盯权力运行、资金使用、项目建设和群众急难愁盼问题,坚决整治虚假整改、纸面整改,深化以案促改、以案促治、以案促建。被巡察党组织要自觉履行政治责任,积极主动配合巡察工作,做到同题共答、同频共振、同向发力。各相关部门要强化贯通协调,凝聚监督合力,切实形成系统集成、协同高效的监督格局;要从严锻造政治过硬、作风过硬、纪律过硬的巡察“铁军”,坚决防治“灯下黑”,以高质量巡察推动全面从严治党向基层延伸,为建成民族生态文化特色县、奋力谱写中国式现代化资源篇章提供坚强保障。
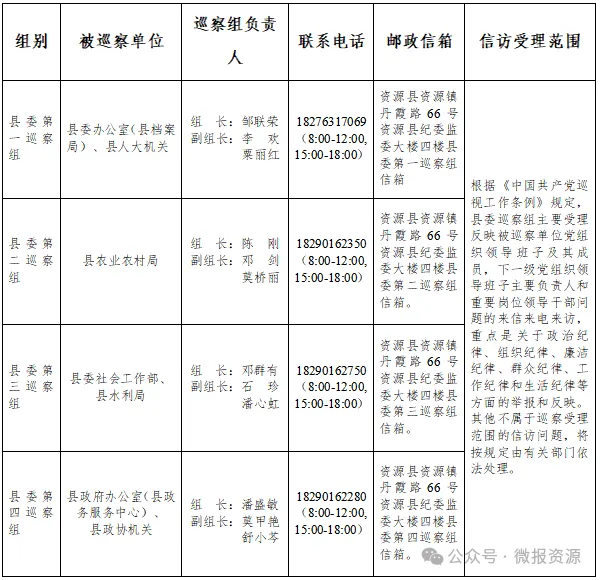
据了解,本轮巡察共安排4个巡察组,利用两个半月的时间,对县委办公室(县档案局)、县人大机关、县农业农村局、县委社会工作部、县水利局、县政府办公室(县政务服务中心)、县政协机关等7个单位开展巡察。
县委巡察工作领导小组组长、副组长及成员,县委各巡察组(含抽调人员)、巡察办全体人员,被巡察县直单位的主要负责人以及县纪委监委机关相关负责人参加会议。
资源县委定于2026年3月中旬开始,利用两个半月时间,共组建4个巡察组,对7个单位开展巡察。
附表:巡察组进驻有关单位情况表

文件下载:
关联文件: