页面
大
小
配色
无
字
字
字
字
辅助线
开
重置
欢迎来到 广西桂林资源县人民政府门户网站 !
简体版 |
繁体版 |
用户空间 |
智能问答 |
县长活动日历
支持IPv6
无障碍
集
网站首页
走进资源
政务动态
政府信息公开
政民互动
网上办事
公共服务
专题专栏
26553385
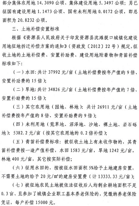
资源县人民政府关于征收2013年第一批次城市建设用地的公告
20
储备交易中心
储备交易中心
2017-09-06
239786
土地征收
当前位置:
首页
>
自然资源
>
土地征收
资源县人民政府关于征收2013年第一批次城市建设用地的公告
2017-09-06 16:02 来源:储备交易中心 作者:储备交易中心
我要收藏
公共资源调用站点
文章分享
分享
微信
头条
微博
空间
qq
【字体:
大
中
小
】
打印
2014年3月19日
文件下载:
关联文件: