页面
大
小
配色
无
字
字
字
字
辅助线
开
重置
欢迎来到 广西桂林资源县人民政府门户网站 !
简体版 |
繁体版 |
用户空间 |
智能问答 |
县长活动日历
支持IPv6
无障碍
集
网站首页
走进资源
政务动态
政府信息公开
政民互动
网上办事
公共服务
专题专栏
政府信息公开指南
政府信息公开制度
法定主动公开内容
基础信息公开
重点领域信息公开
公开目录
依申请公开
在线申请
我要查询
政府信息公开年度报告
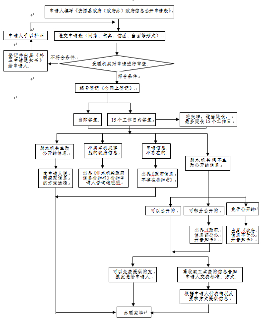
资源县政府依申请公开政府信息流程图
发布日期: 2016-05-10 16:43
附件下载:
资源县政府依申请公开政府信息流程图
文件下载:
关联文件: