我要收藏
公共资源调用站点
文章分享
各市、县(市、区)住房城乡建设局、财政局、各有关单位:
为规范既有住宅加装电梯自治区本级财政补贴资金管理,充分发挥自治区本级财政资金的使用效益和引领作用,大力推进我区既有住宅加装电梯工作,经自治区人民政府同意,现将《广西既有住宅加装电梯自治区补助资金管理办法》印发给你们,请认真贯彻执行。
广西壮族自治区 广西壮族自治区
住房和城乡建设厅 财 政 厅
2025年1月18日
(此件公开发布)
广西既有住宅加装电梯自治区
补助资金管理办法
第一章 总 则
第一条 为规范广西既有住宅加装电梯政府补助资金(以下简称补助资金)使用管理,提高补助资金使用效益,根据《中华人民共和国预算法》《中共广西壮族自治区委员会 广西壮族自治区人民政府关于全面实施预算绩效管理的实施意见》(桂发〔2018〕26号)以及自治区财政预算资金管理有关规定,结合我区实际,制定本办法。
第二条 本办法所称补助资金,是指自治区本级财政和广西建筑安装工程劳动保险费预算共同安排的,专项用于支持符合条件的既有住宅加装电梯(以下简称加装电梯)项目支出的补助资金。
第三条 补助资金安排遵循先建后补的原则。
第四条 补助资金由自治区财政厅、住房城乡建设厅按职责分工管理。
自治区财政厅负责补助资金年度预算编制,下达补助资金预算,对补助资金的使用管理情况和绩效管理工作进行监督指导。
自治区住房城乡建设厅负责全区加装电梯工作的统筹协调,研究制定全区年度实施计划,按照补助资金支持范围、年度预算计划提出补助资金分配方案,督促指导各市、县(市、区)规范管理、使用加装电梯补助资金,组织做好绩效目标制定、绩效运行监控和绩效评价等。
第五条 补助资金管理遵循公平公正、公开透明、突出重点、注重绩效、强化监督的原则。
第二章 支持范围和补助标准
第六条 申请补助资金的加装电梯项目应同时具备以下条件:
(一)符合《全区既有住宅加装电梯实施方案(2023—2027年)》规定的加装电梯对象范围;
(二)项目应于2023年1月1日(含)至2027年12月31日(含)期间依规完成工程建设,并通过工程质量竣工验收(含规划核实、消防查验合格)及取得特种设备使用登记证(电梯)(以下简称电梯使用登记证)。
第七条 自治区资金补助标准。
(一)2018年12月6日(含)至2022年12月31日(含)期间取得建设工程规划许可证,但因受新冠肺炎疫情影响导致在2022年12月31日前未能通过工程质量竣工验收(含规划核实、消防查验合格)且未取得电梯使用登记证的加装电梯项目:
凡是在2024年12月31日(含)前依规建设后工程质量竣工验收合格(含规划核实、消防查验合格)且取得电梯使用登记证的,自治区按照以下标准给予资金补助:以七层住宅补助上限15万元/台为基准,住宅楼层数每增加一层,补助上限增加10%,住宅楼层数每减少一层,补助上限降低10%,即:四层住宅补助上限为10.5万元/台、五层住宅补助上限为12万元/台、六层住宅补助上限为13.5万元/台、七层住宅补助上限为15万元/台、八层住宅补助上限为16.5万元/台、九层住宅补助上限为18万元/台。住宅层数计算按照《自治区资金补助核算住宅层数方式》(详见附件3)规定执行。
已依法取得建设工程规划许可证的既有住宅,在其经依法审定的原建设工程设计方案上已明确标识预留电梯井位置(未实际安装过电梯)加装电梯的(以2022年12月31日前完成特种设备安装告知办理时间为准),按以上补助标准减半执行。如预留的电梯井位置已无法加装电梯(应提供相关佐证材料),需要在现有住宅建筑红线范围外加装电梯的,经项目所在地住房城乡建设部门核实后,按以上正常补助标准执行。
各级政府对上述加装电梯项目的补助资金总额不得超过加装电梯费用总额(含房屋结构安全鉴定、勘察、设计、施工图审查、施工、电梯采购、安装以及管线改迁等费用)的50%;超过50%的,应同比例调减各级政府补助资金额度。
(二)2018年12月6日至2022年12月31日期间取得建设工程规划许可证且在2025年1月1日(含)至2027年12月31日(含)期间依规建设后工程质量竣工验收合格(含规划核实、消防查验合格)并取得电梯使用登记证的加装电梯项目,以及在2023年1月1日(含)至2027年12月31日(含)期间取得建设工程规划许可证且在2027年12月31日(含)前依规建设后工程质量竣工验收合格(含规划核实、消防查验合格)并取得电梯使用登记证的加装电梯项目,自治区按照10万元/台的标准给予资金补助。
已依法取得建设工程规划许可证的既有住宅,在其经依法审定的原建设工程设计方案上已明确标识预留电梯井位置(未实际安装过电梯)加装电梯的,按以上补助标准减半执行。如预留的电梯井位置已无法加装电梯(应提供相关佐证材料),需要在现有住宅建筑红线范围外加装电梯的,经项目所在地住房城乡建设部门核实后,按以上正常补助标准执行。
第八条 鼓励各市、县(市、区)根据本地区财政承受能力对本辖区的加装电梯项目给予一定财政资金补助,具体补助办法由各市、县(市、区)自行制定。
第九条 电梯加装完成后的运行、维护保养、维修、年度检验等后期使用维护管理费用,由加装电梯专有部分业主自行承担,各级财政一律不再安排补助资金。
第三章 资金申请
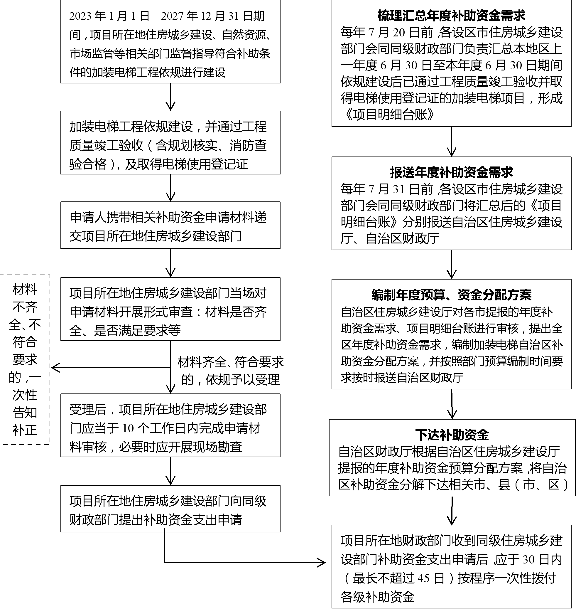
第十条 补助资金申请。加装电梯项目在依规完成工程建设,工程质量竣工验收合格(含规划核实、消防查验合格)并取得电梯使用登记证,依规办理竣工验收备案(或告知)后,申请人应及时向项目所在地住房城乡建设部门提出补助资金申请,并对提交的申请材料的真实性、完整性负责。申请人申请补助资金时应提供以下材料:
⒈ 加装电梯补助资金申请表(样式详见附件2);
⒉ 申请人有效身份证明、授权委托书;
⒊ 加装电梯建设工程规划核实合格意见;
⒋ 加装电梯工程质量竣工验收(含消防查验)报告;
⒌ 加装电梯工程质量竣工验收(含消防查验)意见书;
⒍ 加装电梯工程消防验收备案凭证;
⒎ 特种设备使用登记证(电梯);
⒏ 业主与加装电梯工程相关参建单位签订的合同协议。
鼓励各市、县(市、区)依据实际进一步精简申请材料,对能够通过部门间材料共享获得的,不再要求申请人提供。
第十一条 各市、县(市、区)住房城乡建设部门负责对本辖区提请补助资金的加装电梯项目申请材料进行审核,必要时应开展现场勘查;会同同级财政部门对符合条件的加装电梯项目及时按程序足额拨付各级补助资金。
第四章 资金分配
第十二条 报送年度补助资金需求。每年7月20日前,各设区市住房城乡建设部门应当会同同级财政部门梳理汇总本市及所辖县(市、区)上一年度6月30日至当年度6月30日期间工程质量竣工验收合格(含规划核实、消防查验合格)并取得电梯使用登记证的符合补助条件的加装电梯项目,形成项目明细台账,填写《既有住宅加装电梯项目明细表》,于每年7月31日前分别报送至自治区住房城乡建设厅、自治区财政厅(政策执行的最后一年的报送时间视情况调整)。
第十三条 自治区住房城乡建设厅负责对各设区市报送的年度补助资金需求、项目明细台账进行审核,并按照自治区部门预算编制时间要求,编制全区加装电梯自治区补助资金预算绩效目标以及资金分配方案,报送自治区财政厅。
第五章 资金预算下达
第十四条 自治区财政厅负责根据自治区住房城乡建设厅审核确认的自治区补助资金年度预算、补助资金分配方案,按照部门预算管理程序安排下一年度自治区本级财政和广西建筑安装工程劳动保险费预算,并视情况将自治区补助资金提前分解下达有关市、县(市、区)。
第十五条 各市、县(市、区)财政部门收到补助资金预算后,应当及时告知同级住房城乡建设部门。各市、县(市、区)住房城乡建设部门应于10个工作日内(不含现场勘查时间)完成提请补助资金的加装电梯项目申请材料审核,并及时向同级财政部门提出补助资金支出申请,切实提高补助资金的使用效率。
第十六条 各市、县(市、区)财政部门收到同级住房城乡建设部门报送的补助资金支出申请后,原则上应于30日内将补助资金拨付到位;如有特殊情况,可适当延长资金拨付时间,最长不应超过45日。
第六章 资金管理和监督
第十七条 补助资金一经下达,原则上不予调整。确需调整变更的,由项目所在地的设区市住房城乡建设部门会同同级财政部门报送自治区住房城乡建设厅下达项目调整计划。
因项目调整导致补助资金需跨行政区域(即跨设区市、跨市管县和自治区直管县)调整的,由自治区住房城乡建设厅根据项目调整情况提出补助资金调整方案,由自治区财政厅对补助资金预算进行调整;补助资金需在本级行政区域内(即设区市内、市管县及城区间)调整的,由项目所在地住房城乡建设部门会同同级财政部门对补助资金进行调整,同时将补助资金调整文件抄送自治区住房城乡建设厅、自治区财政厅。
第十八条 补助资金下达后形成的结余结转资金,按自治区盘活财政存量资金的有关规定执行。自治区本级拨付建设单位的补助资金,如因建设单位原因,自治区财政资金未在当年支出而发生结转的,按如下管理:
(一)结转一次后,建设单位未提出补助资金申请,造成资金闲置的,由自治区财政收回统筹用于其他加装电梯项目。
(二)结转两次及以上后,补助资金未使用完毕,仍有结余的,用于抵顶当年及以后年度补助资金。
单个项目只允许调整一次,且须在下达资金预算后一年内提出。
第十九条 对存在下列情形的市、县(市、区),自治区财政厅、住房城乡建设厅将联合采取适当形式予以提醒,指导限期整改:
(一)无特殊理由,补助资金支出进度未达到序时进度且在全区排位靠后的;
(二)无特殊理由,结转结余补助资金规模大且在全区排名靠前的;
(三)经人大审查、巡视、审计、财会监督、预算监管、住房城乡建设等部门检查发现补助资金管理、使用、拨付等存在重大问题的。
第二十条 各级财政部门应当对补助资金实行专项管理,并严格按照规定用途使用,不得截留、挤占、挪作他用,严禁将补助资金用于平衡本级预算。
各级住房城乡建设部门及项目实施单位应当严格按照本办法规定使用补助资金,不得挪作他用;补助资金不得用于工作经费、管理经费等支出。
第二十一条 获得补助资金的单位和个人违反本办法规定,在补助资金申报、管理、使用中存在弄虚作假骗取补助资金,或者挤占、挪用、滞留补助资金等财政违法行为的,一律追回已拨付补助资金,并依照《中华人民共和国预算法》《财政违法行为处罚处分条例》等国家有关规定追究法律责任。
各级财政部门、住房城乡建设部门及其工作人员在补助资金审核、分配、管理工作中,存在违反规定分配资金,以及其他滥用职权、玩忽职守、徇私舞弊等违法违纪行为的,依法依规责令改正并追究相应责任;涉嫌犯罪的,依法移送司法机关处理。
第七章 绩效管理
第二十二条 各级住房城乡建设部门、财政部门应当按照全面实施预算绩效管理的有关规定,强化绩效目标管理,严格审核,做好绩效运行监控和绩效评价,并加强绩效评价结果应用。
第二十三条 自治区住房城乡建设厅向自治区财政厅提出下一年度补助资金预算申请时,应按照预算绩效管理有关规定,设置可量化、可衡量的补助资金预算绩效目标。
各级财政部门下达补助资金时原则上应一并下达项目绩效目标。
第二十四条 自治区住房城乡建设厅、财政厅负责组织开展全区绩效运行监控和绩效评价工作,对各市、县(市、区)进行指导监督。各市、县(市、区)住房城乡建设部门、财政部门负责具体实施,应在预算执行中对补助资金使用管理情况进行绩效运行监控,并在每年末对当年度补助资金管理、使用、绩效目标指标完成情况等组织开展绩效评价,按规定将绩效评价报告、自评表(逐项说明评分理由)以及能够佐证绩效评价结果的相关材料报送自治区住房城乡建设厅。自治区住房城乡建设厅审核汇总全区情况后报送自治区财政厅。
第二十五条 各级住房城乡建设部门会同财政部门将绩效评价结果和审计、财政监管部门提出的有关问题整改情况作为分配补助资金、制定调整相关政策以及加强加装电梯工程建设和运营管理的参考依据。
第八章 附 则
第二十六条 本办法由自治区财政厅会同自治区住房城乡建设厅负责解释。
第二十七条 各市、县(市、区)财政部门会同同级住房城乡建设部门可结合当地实际制定本地区具体资金管理办法或实施细则,并报送自治区财政厅、住房城乡建设厅。
第二十八条 本办法自印发之日起施行。《自治区住房城乡建设厅、财政厅关于印发〈既有住宅加装电梯自治区本级财政补助资金拨付管理办法〉的通知》(桂建发〔2019〕7号)、《自治区住房城乡建设厅、财政厅关于进一步明确自治区财政资金补助既有住宅加装电梯项目有关事项的通知》(桂建发〔2020〕15号)同时废止。
本办法有效期至2027年12月31日。
附件:⒈ 既有住宅加装电梯补助资金申请流程图(供参考)
⒉ 既有住宅加装电梯补助资金申请表(样表)
⒊ 自治区资金补助核算住宅层数方式
附件1
既有住宅加装电梯补助资金申请流程图
(供参考)
附件2
既有住宅加装电梯补助资金申请表(样表)
|
项目名称 |
||||||||||||||||||||||||||||||||
|
项目地址 |
||||||||||||||||||||||||||||||||
|
所属县(市、区) |
所属街道、社区 |
|||||||||||||||||||||||||||||||
|
住宅建成年代 |
产权性质 |
|||||||||||||||||||||||||||||||
|
电梯品牌及型号 |
建筑层数 |
|||||||||||||||||||||||||||||||
|
原既有住宅建筑 是否预留有电梯井 |
是否在预留电梯井位置加装电梯 |
|||||||||||||||||||||||||||||||
|
获得建设工程 规划许可日期 |
建设工程规划 许可证书编号 |
|||||||||||||||||||||||||||||||
|
通过规划核实日期 |
通过工程质量 竣工验收日期 |
|||||||||||||||||||||||||||||||
|
获得电梯使用 登记证日期 |
电梯使用登记 证书编号 |
|||||||||||||||||||||||||||||||
|
联系人姓名 |
联系人电话 |
|||||||||||||||||||||||||||||||
|
开户银行 |
开户名称 |
|||||||||||||||||||||||||||||||
|
申请自治区补助 金额(万元) |
申请地方补助金额(万元) |
|||||||||||||||||||||||||||||||
|
补助资金转入 银行账号 |
||||||||||||||||||||||||||||||||
|
加装电梯单项费用金额及费用总额 (万元) |
房屋结构安全鉴定 |
勘察 |
设计 |
施工图审查 |
施工 |
电梯采购及 安装 |
管线 迁改 |
其他 |
费用 总额 | |||||||||||||||||||||||
|
加装电梯业主 签字确认 (业主对提交材料的真实性、完整性负责) |
房号 |
业主签名及捺印 |
联系电话 | |||||||||||||||||||||||||||||
|
1 |
||||||||||||||||||||||||||||||||
|
2 |
||||||||||||||||||||||||||||||||
|
3 |
||||||||||||||||||||||||||||||||
|
4 |
||||||||||||||||||||||||||||||||
|
5 |
||||||||||||||||||||||||||||||||
|
6 |
||||||||||||||||||||||||||||||||
|
7 |
||||||||||||||||||||||||||||||||
|
8 |
||||||||||||||||||||||||||||||||
|
9 |
||||||||||||||||||||||||||||||||
|
10 |
||||||||||||||||||||||||||||||||
|
…… |
||||||||||||||||||||||||||||||||
|
经审核,该项目符合/不符合《广西既有住宅加装电梯自治区补助资金管理办法》及 市/县(市、区)规定的补助条件,应补助金额总计为: 万元,其中:自治区补助 万元,设区市补助 万元,县(市、区)补助 万元。 | ||||||||||||||||||||||||||||||||
|
项目所在地住房城乡建设部门 审核意见 |
(签字并盖章) 年 月 日 | |||||||||||||||||||||||||||||||
|
项目所在地 财政部门 审核意见 |
(签字并盖章) 年 月 日 | |||||||||||||||||||||||||||||||
(注:本表一式三份,由申请人、项目所在地住房城乡建设部门、财政部门各执一份)
(仅供参考,可根据实际修改)
附件3
自治区资金补助核算住宅层数方式
2018年12月6日至2022年12月31日期间取得建设工程规划许可证,但因受新冠肺炎疫情影响导致到2024年12月31日(含)前经依规建设后才通过工程质量竣工验收(含规划核实、消防查验合格)并取得电梯使用登记证的既有住宅加装电梯项目,在申请自治区资金补助时,可计入补助范围的住宅层数(以下简称补助层数)计算应符合下列规定:
一、全部楼层仅有住宅单一使用功能的住宅建筑,补助层数按建筑层数计算。
二、住宅建筑中设置有总共不超过三层(含三层,不含地下室)且每层层高大于2.20m(层高以原设计图纸为准)的架空层、储藏空间、非机动车停车库、机动车停车库或设备层时,其层数可计入补助层数。
三、住宅建筑下部设置有商业服务网点或者除第二条规定之外的其他功能用房时,其所在楼层不计入补助层数,仅住宅使用功能的楼层计入补助层数。
四、住宅建筑下部设置有商业或者其他功能的裙房时,其所在楼层不计入补助层数,仅住宅使用功能的楼层计入补助层数。
五、当住宅建筑内住宅使用功能部分布置有室内层高大于或等于4.50m的楼层时,该楼层折合按两层补助层数计算。
六、当住宅建筑内布置有两层(每层层高均应大于2.20m)一套的跃层住宅时,该跃层住宅按两层计算补助层数;布置有三层(每层层高均应大于2.20m)一套的跃层住宅时,该跃层住宅按三层计算补助层数;以此类推。
七、住宅建筑的地下室或半地下室均不计入补助层数。
相关解读:《既有住宅加装电梯自治区本级财政补助资金拨付管理办法》政策解读材料
文件下载:
关联文件: